Views: 0 Author: Site Editor Publish Time: 2025-11-13 Origin: Site
Yangzhou Xiyuan Electronic Technology Co.,Ltd.
#77 Yeqiao Road, Liandong U Valley slender West Lake Innovation port, building 10-2,Hanjiang District, Yangzhou,Jiangsu,China
Mobie Phone: +86 180-5105-8377
Tel: +86 514-82885589
Whatsapp:+86 182-6066-6867
Email: sale1@yzxyt.com
Fax: +86 514-82885089
How Vibration Sensors Precisely Capture Vibrations and a Complete Guide to On-Site Installation?
Abstract: In the field of industrial vibration monitoring, piezoelectric vibration sensors have become the undisputed mainstay due to their wide frequency response range, excellent dynamic characteristics, rugged durability, and strong resistance to interference.
1.Core Principle—How Do Piezoelectric Sensors “Sense” Vibration?
Imagine squeezing a cube-shaped crystal made of a special material, and it generates a faint electric current. This is the piezoelectric effect—the physical principle behind how piezoelectric vibration sensors work.
Its core workflow can be summarized in the following four steps:
Vibration Transmission: When the device housing vibrates, the vibration is transmitted through the sensor's mounting base to its interior.
Mass Block Compression: Inside the sensor is an inertial element known as the “mass block.” According to Newton's laws, vibration causes the mass block to exert an alternating pressure on the underlying piezoelectric crystal (such as quartz or ceramic).
Charge Generation: As the piezoelectric crystal is repeatedly compressed and released by the mass block, it generates a weak, high-frequency electrical charge signal proportional to the applied pressure (i.e., acceleration). More intense vibrations produce a stronger charge signal.
Signal Conversion and Output: This weak charge signal is first amplified and conditioned by a miniature amplifier within the sensor. It is then converted into a standard voltage or current signal (e.g., 4-20mA) and finally output to a data acquisition system or analysis system.
Simply put, its function is a precise conversion process from mechanical energy to electrical energy:
Equipment vibration → Mass block movement → Compression of piezoelectric crystals → Generation of charge signal → Output of standard signal
It is precisely this direct energy conversion mechanism that makes piezoelectric sensors particularly adept at capturing high-frequency, transient impact signals—the very hallmark of early-stage failures such as rolling bearing damage and gear tooth breakage.

2.Signal Capture—The Role and Selection of Sensors
Sensors are the starting point of the entire chain, serving as the “ears” and “tactile nerves” of equipment. Their task is to convert mechanical vibrations from the physical world into electronic signals suitable for analysis. What types of vibration sensors are available? (Choose your “scouts”).
Working Principle: Based on the piezoelectric effect. An internal piezoelectric crystal generates an electrical charge signal proportional to the applied force (i.e., acceleration) when subjected to vibrational compression.
Features: Wide frequency range, large dynamic range, compact size, and durability. Ideal for monitoring medium-to-high frequency vibrations (e.g., bearing and gear failures).
Our Solution: Our range of piezoelectric accelerometers accurately captures everything from subtle early-stage impact faults to severe structural resonance, providing a reliable data foundation for condition monitoring.
Acceleration is measured using the piezoelectric effect, then intelligently converted through an integrated circuit. Device vibration → Piezoelectric crystal generates acceleration signal → Built-in integrated circuit performs mathematical conversion → Outputs standard velocity signal.
The piezoelectric vibration velocity sensor combines the robustness of piezoelectric technology with the convenience of velocity measurement. Its primary advantages include:
Direct velocity output: No external integration required; connects directly to monitoring systems requiring velocity input.
Robust construction: No moving coils or magnetic circuits, shock-resistant, ideal for harsh industrial environments.
User-friendly operation: Typically powered by a constant current source, offering strong anti-interference capability and long signal transmission distance.
Piezoelectric Vibration-Temperature Composite Sensor
1)Vibration Sensing Section: Based on the Piezoelectric Effect
Acceleration Signal Path: Vibrations are transmitted through the base. The inertial mass compresses the piezoelectric crystal, generating an electrical charge signal proportional to acceleration. This signal is amplified by the built-in IEPE circuit and output directly.
Velocity Signal Path: Building upon the above, the integrated circuit performs a mathematical conversion on the acceleration signal, outputting a voltage signal proportional to the vibration velocity.
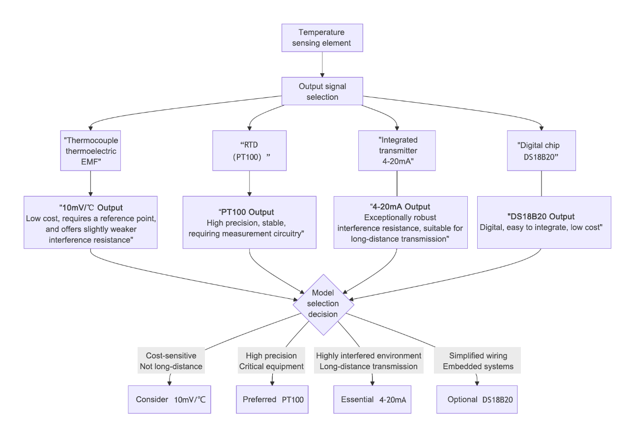
2)Temperature Sensing Component: Diversified Technical Approaches

This highly integrated design delivers significant advantages to users:
Space and cost savings: A single sensor, a single mounting point, and a single wiring set replace two independent sensors in traditional solutions, substantially reducing hardware and installation costs.
Data Synchronization and Deep Correlation: Vibration and temperature data from the same physical location are perfectly synchronized in time, providing an ideal foundation for in-depth analysis—such as correlating bearing temperature rise with changes in vibration spectra.
Simplified System Integration: By delivering higher-density inputs to upper-level systems, it streamlines the entire chain from data acquisition to analysis.
Displacement Sensor (Eddy Current Sensor)
Working Principle: Non-contact measurement. Changes in the distance between the probe and the metal surface being measured cause variations in the electromagnetic field, thereby generating a signal proportional to the displacement.
Features: Primarily used to measure relative vibration, eccentricity, oil film thickness, and other parameters of shafts. It is indispensable for large rotating machinery such as turbines and compressors.
How to choose?
Simply put: Look at the fault frequency. For high-frequency impacts caused by bearing or gear failures, select an accelerometer. To evaluate the overall vibration level of general rotating machinery, use a velocity sensor. For vibration displacement monitoring of large, slow-rotating equipment, employ a displacement sensor.

3.Sensor Placement for Common Equipment
The following illustrates the method of measuring point arrangement using a typical rotating machine as an example.
1)Centrifugal Fan & Induced Draft Fan
Fans are the “lungs” of a factory, making their impeller dynamic balance and bearing condition critically important.
Number of measurement points: At least 4 (2 on the main bearings, 2 on the motor).
Arrangement Method:
Fan Side:Two measurement points are arranged on each of the two main bearing housings.
Measurement Point 1 (H):Horizontal direction of the bearing housing. Primarily used to monitor rotor imbalance issues.
Measuring Point 2 (V): Vertical direction of the bearing housing. Highly sensitive to looseness issues.
Measuring Point 3 (A): Axial direction of the bearing housing. Primarily used to monitor thrust bearing issues and misalignment.
Motor Side: On both the drive-end and non-drive-end bearing housings, arrange measuring points in the H, V, and A directions (for routine monitoring, simplification to H and V directions is acceptable).
Installation Guidelines: The sensor should be mounted on the most rigid part of the bearing housing, avoiding installation on weak guards or air ducts.
2) Centrifugal Pump
The pump serves as the “heart” of the factory, demanding high precision in axial force and alignment.
Number of measurement points: At least 4 (2 on the pump body, 2 on the motor).
Installation Method:
Pump Side: On both bearing housings of the pump.
Radial (H & V): Monitors bearing wear, impeller imbalance, or cavitation.
Axial (A): This is the most critical monitoring point for pumps! Used to monitor axial movement, thrust bearing wear, and impeller/wear ring friction.
Motor Side: Same placement as on fan motor side. Primarily used to diagnose motor faults (e.g., rotor bar breakage, air gap irregularities) and coupling misalignment.
Installation Notes: Pumps often operate in humid environments. Use insulated bolts for sensor installation to prevent electrical corrosion.
3)Motor (asynchronous motor)
The motor is the source of drive, and both electrical and mechanical faults manifest in vibration.
Number of measurement points: 2 (drive end and non-drive end).
Mounting Method:
Drive End (DE) & Non-Drive End (NDE): At the bearing chamber location on each end cover, mount respectively:
Sensor Point 1 (H): Horizontal radial. Sensitive to electromagnetic vibration and misalignment.
Sensor Point 2 (V): Vertical radial. Sensitive to mechanical looseness and bearing failure.
Measurement Point 3 (A): Axial. Strongly recommended addition! Highly effective for diagnosing misalignment, bearing failures, and rotor dynamic issues.
Installation Notes: Motor housings typically feature cooling fins. Ensure the mounting surface is flat; grind a small flat surface if necessary.
4)Gearbox
The gearbox serves as the “hub” for power transmission, with its core function being the monitoring of gear meshing conditions.
Number of measurement points: Sensors should be installed on the bearing housings of each shaft assembly.
Installation method: For high-speed shaft, intermediate shaft, and low-speed shaft bearing housings: Install sensors in the radial (H & V) direction on each bearing housing. Gear meshing impacts are most pronounced in the radial direction.
Direction Selection: For helical or herringbone gears, axial (A) vibration also contains critical information and should be measured.
Installation Key Points: Gear failures frequently occur at high frequencies, necessitating bolted mounting to capture all high-frequency components. Magnetic base mounting severely attenuates high-frequency signals, leading to missed early-stage failure detection.
4.Selection of Installation Method
The following are several common installation methods, whose performance directly impacts the sensor's high-frequency response capability.
1)Bolt Installation
Method: Machine threaded holes at monitoring points such as bearing housings, then secure the sensor directly with steel bolts.
Advantages: Achieves the highest installation resonance frequency, ensuring the sensor accurately reproduces all high-frequency vibrations (>10kHz). This is the preferred method for permanent, critical equipment monitoring.
Tip: Apply a small amount of grease or anti-loosening adhesive to bolts during installation to ensure consistent tightening torque and prevent loosening.
2)Magnetic Base Installation
Method: Attach the sensor to a base with a strong magnet, then affix it to the equipment surface.
Advantages: Flexible and quick installation, ideal for temporary diagnostics and inspections.
Disadvantages: Significantly reduced high-frequency response capability (typically cutoff below 2kHz), and magnetic force weakens at high temperatures, posing a detachment risk. Not suitable for permanent monitoring or high-frequency fault diagnosis.
3)Adhesive Installation
Method: Apply epoxy resin, instant adhesive, or double-sided tape.
Advantages: Eliminates drilling; suitable for surfaces unsuitable for welding or drilling.
Disadvantages: Performance significantly affected by adhesive layer thickness and uniformity; poor long-term stability; may dissolve in chemicals or degrade under high temperatures.
Conclusion
To do a good job, one must first sharpen the tools. Understanding the vibration signal acquisition process not only helps you better select and utilize vibration monitoring products but also forms the foundation for building a reliable equipment health management system. The success of vibration monitoring relies on understanding physical principles, executing standardized installations, and planning strategic sensor placement. This constitutes an interconnected chain of technical elements.
[Yangzhou Xiyuan Electronic Technology Co., Ltd.] offers more than just high-performance vibration sensors—we provide comprehensive solutions spanning sensor selection, installation guidance, and data interpretation. Together, we will weave an intricate network of equipment monitoring, leaving no potential failure undetected.